1. 알고리즘의 개념
- 알고리즘은 컴퓨터를 이용하여 문제해결을 하고자 할 때 프로그래밍을 윈한 설계도 역할을 합니다. 알고리즘을 작성하는 방법은 크게 순서도(Flowchart)와 의사코드(Pseudo code)가 있습니다. 순서도는 논리적 구조와 작업의 순서를 그림으로 표현하는 것이고, 의사코드는 알고리즘을 서술형 문장으로 표현하는 방법입니다.
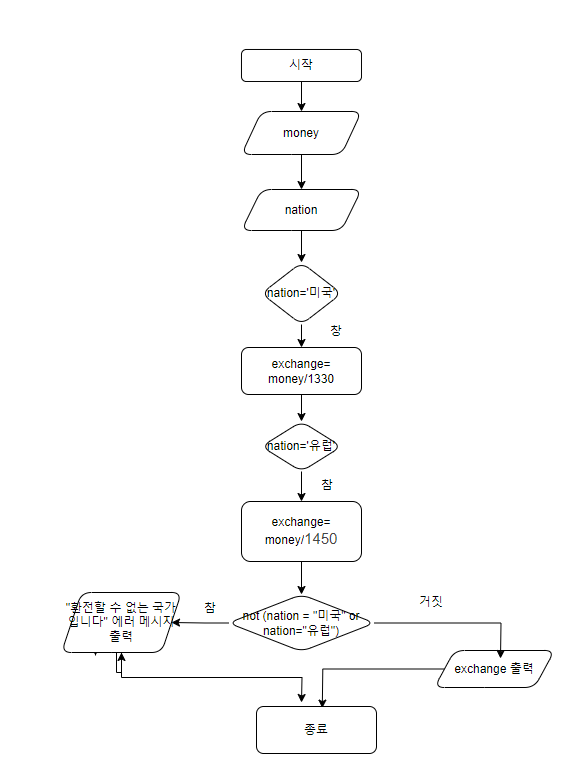
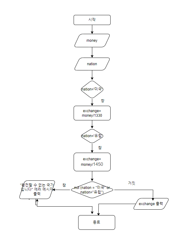
예를 들어, 환전하는 알고리즘을 의사코드와 순서도로 알고리즘을 작성해봅시다
| 의사코드 | 순서도(flowchart) |
| 1) 환전할 원화 금액 moeny를 입력한다 2) 여행할 국가 nation을 입력한다 3) 만약 nation이 '미국'이면, exchange = money/1330 4) 만약 nation이 '유럽'이면, exchange = money/1450 5) 만약 nation이 미국도 유럽도 아니면, 오류 메시지를 출력하고 그렇지 않으면 exchang을 출력한다 |
![]() |
- 작성된 알고리즘으로 파이썬 프로그래밍 언어로 프로그램을 작성합니다.
| ### 환전하는 프로그램 money=int(input("환전할 금액을 입력=>")) nation =input("환전할 국가명을 입력=>") if nation=="미국" : exchange=money/1330 if nation=="유럽" : exchange=money/1450 if not (nation=="미국" or nation=="유럽") : print("환전할 국가 아닙니다") else : print("환전금액 :", exchange) |
2. 알고리즘 작성법
- 알고리즘을 작성을 위해 많이 사용되는 것은 순서도와 의사코드입니다. 여기서는 순서도만 설명하고자 한다. 순서도에 사용되는 도형은 [표1][표2]가 있습니다. [표1]처럼 간단한 도형도 있지만 [표2]처럼 세분화된 도형도 있습니다.


- 알고리즘을 만들때 주의사항은 1)순서에 만든 동작을 연결해야 하고 2) 명확하고 구체적인 표현을 사용하도록 동작에 대한 정확한 의미를 부여, 3) 반드시 종료되어야 합니다.
- 순서도를 작성할 수 있는 툴이 많습니다. 위의 환전하는 알고리즘 순서도는 draw.io를 이용하여작성하였습니다.
'파워 파이썬 > 컴퓨팅 사고' 카테고리의 다른 글
| 컴퓨팅 사고의 구성요소(추상화) (0) | 2026.01.22 |
|---|---|
| 컴퓨팅 사고 구성요소(패턴 인식) (0) | 2026.01.21 |
| 컴퓨팅 사고 구성요소(분해) (0) | 2026.01.21 |
| 컴퓨팅 사고에 관하여 (0) | 2024.01.16 |
